快捷导航

AI 需要严格控制吗?从用户画像实验看最佳协作方式

2025-3-18 11:47| 发布者: admin| 查看: 221| 评论: 0
摘要: 在AI技术深刻影响日常生活与商业决策的当下,如何实现AI与人类的最佳协作成为重要议题。本文将通过用户画像实验,探讨AI控制的适度性与边界,从实践中寻找人机协作的最佳平衡点,为AI驱动的产品设计与管理提供新的启 ...

在AI技术深刻影响日常生活与商业决策的当下,如何实现AI与人类的最佳协作成为重要议题。本文将通过用户画像实验,探讨AI控制的适度性与边界,从实践中寻找人机协作的最佳平衡点,为AI驱动的产品设计与管理提供新的启示。

AI 需要严格控制吗?从用户画像实验看最佳协作方式


背景与意义


AI 在复杂任务中的角色日益重要,但如何协作才能发挥最大价值?本文探索人与AI协作处理复杂任务的方式,怎样合作的方式会更有效。

研究目标

  1. 评估 AI 介入用户模型生成的有效性
  2. 探索 如何提高 AI 生成用户画像的质量
  3. 研究 不同协作方式对结果的影响
  4. 反思 AI 时代的最佳工作流


一、实验结果概览


对比两种方式的测试结果,纯AI自主模式在整体表现上优于流程化控制,主要评判标准包括典型性、差异性、契合性和有效性。然而,纯AI自主方式的输出颗粒度较为粗糙,仍有优化空间。

AI 需要严格控制吗?从用户画像实验看最佳协作方式


总结:

接下来分别分享下这个过程

二、方式一:流程化控制

2.1 模型需求与选择:


本研究需要具备通用推理、联网搜索能力的模型,备选方案包括 DS、千问、GPT。由于 Deepseek R1 不能联网,且本次研究依赖最新产品数据,暂不测试。同时,千问的推理能力未达预期,最终选用 GPT(4o mini、o3 mini)。

2.2 流程主线


我将这个过程分为了两个阶段,预热和制作用户画像,同时通过关键节点的控制来进行流程的构建

AI 需要严格控制吗?从用户画像实验看最佳协作方式


预热的目的
  1. 聚焦关键信息:AI 具备广泛的知识储备,但未经引导可能会输出不相关内容。通过预热,可以设定主题边界,引导 AI 关注核心信息,确保研究方向精准对齐。
  2. 拓展思维维度:AI 能提供跨学科视角,弥补人的知识盲区,帮助拓展思考路径。相比人类依赖经验判断,AI 可通过模式识别发现潜在的逻辑关联,但需要对其生成的内容进行合理性评估,以避免信息偏差。
  3. 评估模型能力:不同模型在推理、数据完备性和表达方式上存在差异。预热阶段可用于测试模型在理解问题、提供新知、生成高质量内容等方面的表现,从而选择最合适的模型进行后续研究。

预热结果:

结果基本达标,控制器中的关键节点问题都能回答上来,它可以做为用户体验专家来做接下来的任务

AI 需要严格控制吗?从用户画像实验看最佳协作方式


2.3 制作用户画像


找到这个流程的关键节点,只对关键节点进行管控,以下分别从流程、产品了解、用户群体的划分、用户画像的坐标去做为节点控制

流程合理:整体流程架构正确,确保用户画像的生成逻辑连贯。

AI 需要严格控制吗?从用户画像实验看最佳协作方式


产品信息:AI 具备联网能力,能获取并整合最新产品数据。

AI 需要严格控制吗?从用户画像实验看最佳协作方式


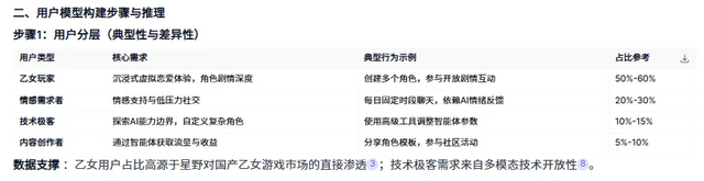
用户群体划分:基础分类较为全面,但仍需进一步优化细分标准。

AI 需要严格控制吗?从用户画像实验看最佳协作方式


划分维度:基于用户需求和行为模式,设定了 4 个核心划分维度。

AI 需要严格控制吗?从用户画像实验看最佳协作方式


画像维度:基本覆盖主要特征,但颗粒度仍可优化。

AI 需要严格控制吗?从用户画像实验看最佳协作方式


画像质量:当前生成的画像相似度较高,缺乏足够的差异化,未能充分展现更多典型用户特征。

AI 需要严格控制吗?从用户画像实验看最佳协作方式


2.4 总结


流程化控制过度干预 AI 生成过程,导致任务执行零散、不连贯,影响结果质量。此外,这种方式容易出现过拟合,限制 AI 的灵活性,同时微调成本高,调整难度大。

三、方式二:纯AI自主

3.1 模型需求与选择


本研究需要具备 推理能力联网搜索功能的模型,备选方案是 Qwen2.5-Max,该模型是千问的最新推理模型,可以自主推理并完成任务,仅需提供清晰的需求描述,AI 即可规划执行。提示词的精准度 是影响最终结果质量的关键因素。

3.2 提示词对结果的影响


用户模型结果:整体分类清晰,但细分维度较为粗糙,部分画像存在重叠。

AI 需要严格控制吗?从用户画像实验看最佳协作方式


用户模型结果:分类相对合理,但画像的定位较粗略。可将相关需求细化并融入提示词,以提升生成质量。

AI 需要严格控制吗?从用户画像实验看最佳协作方式


通过两个提示词对比结果,只要提示词够精准,质量会更高。

过程甚至有图表示意和属性权重

AI 需要严格控制吗?从用户画像实验看最佳协作方式


3.2 总结


在纯AI自主模式下,推理模型可自主完成复杂任务,核心挑战在于如何精准描述需求。提示词的清晰度直接影响 AI 的理解和执行效果,决定最终生成结果的质量。

四、研究启发与AI协作的思考

4.1 AI 在用户模型生成中的表现

  • 联网搜索的局限性:搜索结果更偏向信息总结,而非提供新的洞见或深度思考,这可能与模型的知识处理方式有关。
  • 提示词设计的影响:分步骤提问时,建议每个问题都清晰独立,因为 AI 可能不会自动关联前一步的内容。
  • 结合真实用户数据的重要性:如果 AI 能基于具体的用户数据,生成的用户画像会更加准确和贴合实际需求。
  • 行业趋势:用户画像自动化:未来可能会有专门的公司,将 AI 处理复杂标签体系的能力封装成产品,实现一键生成精准用户画像。
  • AI 的关键词理解 vs. 人类语言:AI 对关键词的理解与人类表达方式可能存在偏差,但从最终结果来看,核心意义往往是匹配的。例如“典型性、差异性、契合性、有效性”等概念,AI 可能没有直接归纳,但在推理过程中已实际应用这些逻辑。
  • 搜索的作用与局限:AI 依赖搜索内容作为知识库,在推理时更看重搜索结果的权重。因此,在构建分析框架时,不建议过度依赖搜索,以免限制 AI 的推理能力。但在执行任务时,搜索仍然是重要的信息更新手段。这也许解释了o1 推理模型为何默认关闭搜索,优先依赖自身的推理能力,而非外部数据。


4.2 从节点控制到端到端优化:AI协作模式的演变


(1)节点式控制的局限
  • 人工定义逻辑是否优于 AI?传统流程由人设定规则,但 AI 是否能推理出更高效的逻辑?
  • 复杂环境下的适应性,人难以预见 AI 在所有场景中的表现,过度控制反而增加失败风险。
  • AI 仍是执行者,在这种模式下,AI 仅作为任务的执行工具,缺乏自主优化能力。

(2)端到端优化

OpenAI 的 Deep Research采用端到端优化思路,基于 o3 模型 强化 AI 对工具的使用能力,使其能够自主拆解目标任务、执行任务并动态调整策略、独立使用工具进行分析和推理。

这一模式让 AI 不再只是被动执行,而是主动优化任务流程,探索出更高效的解决方案。这也启发我们重新思考 AI 在未来工作流中的角色定位

AI 需要严格控制吗?从用户画像实验看最佳协作方式


4.3 AI 时代的协作新思考

  • 流程控制是否必要?应控制到何种程度?
  • 传统的工作流程是否仍然适用?AI 时代如何构建新的工作模式?

在流程化控制和纯 AI 自主之间,我还探索了半控制的方式。这种方法在适度干预 AI 任务执行的同时,仍然保留 AI 的自主推理能力,使其在效率与准确性之间找到平衡点。然而,本次文章的重点不在此,因此不作详细展开。

实验结果:

在相同的引导方式下,不同 AI 模型生成的用户画像趋于一致,均涵盖 社交型、探索型、创作型、情感陪伴型 四大类别。相较于纯流程化控制和完全自主方式,半控制方式的结果质量更高

AI 需要严格控制吗?从用户画像实验看最佳协作方式

AI 需要严格控制吗?从用户画像实验看最佳协作方式


五、说明


本次实验并非严格的科学实验,而是一次个人探索,未采用严谨的控制变量法。实验过程中,提示词的表达方式也会影响结果,因此结论具有一定的局限性。

我希望分享的重点在于:在大多数人无法完美编写提示词的情况下,流程化控制可能反而降低了最终结果的质量。

本文由@玄清 原创发布于人人都是产品经理,未经作者许可,禁止转载。

题图来自Unsplash,基于CC0协议。

该文观点仅代表作者本人,人人都是产品经理平台仅提供信息存储空间服务。

路过

雷人

握手

鲜花

鸡蛋

关注我们:东远物联

抖音

微信咨询

咨询电话:

199-2833-9866

D-Think | 广州东远智能科技有限公司

地址:广州市白云区北太路1633号广州民营科技园科创中心2栋16楼

电话:+86 020-87227952 Email:iot@D-Think.cn

Copyright  ©2020  东远科技  粤ICP备2024254589号

免责申明:部分图文表述来自于网络,如有侵权请联系作者删除!